脚本由【一辞引流团队】开发
QQ/微信:75845032
加入一辞内部会员,每天更新一款脚本,会员终身免费使用全部脚本
百思不得姐引流脚本前言:
百思不得姐—娱乐创意社区。致力于提供各种搞笑、萌、动漫、幽默图片,汇聚大量的gif图、超级冷笑话段子

百思不得姐引流脚本使用步骤:
第一步:下载雷电模拟器,视频中测试版本为:3.73
雷电官网地址:http://www.ldmnq.com/
第二步:下载百思不得姐客户端、百思不得姐引流脚本
第三步:设置雷电模拟器分辨率:自定义400*800*160
第四步:安装百思不得姐客户端、百思不得姐引流脚本

第五步:运行百思不得姐客户端、注册百思不得姐账号
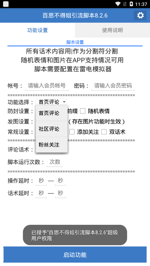
第六步:运行百思不得姐引流脚本、设置百思不得姐引流脚本
第七步:在百思不得姐对应界面运行脚本
自动调用话术文本内容,向不同的粉丝随机发送不同的话术,随机数量没有上限,只要你话术够多,向同一个粉丝,按顺序发送随机条数的话术,在最大的程度上通过随机发送话术来防止因为话术的单一性而被封号。
脚本延迟:这是关系到脚本的运行速度,如果电脑比较卡,或需要多开,可以提高点延迟。
多条话术间隔时间: 这是为了模拟人工操作,如你需要对同一个对像发送多条话术, 这里设置的是发送每条话术之间的随机间隔时间。
单次功能操作间隔时间:这是为了模拟人工操作,这里设置的是对一个引流对象发送了话术后(或图片,关注,点赞,评论),随机间隔多少时间后,进行下一个引流对象操作。
随机干扰:这也是为了防屏蔽用的,可以在话术的前面,后面或前后加上1-5个随机字符(字母,生僻汉字,数字),使每次发送的话术都不一样,如果不需要随机字符,选择0就可以了,随机字符再配合上随机话术,随机的概率就非常大了。
百思不得姐引流脚本注意事项:
1、模拟器分辨率
2、脚本延迟
3、脚本运行页面
一辞引流科技带你走进百思不得姐引流大量社交粉
百思不得姐官网是一个在线发布和分享内涵段子、冷笑话,搞笑图片,成人笑话的热门社区,大家可以对爆笑的内涵图和其他玩家一起
交流互动。
百思不得姐-内涵段子,冷笑话,搞笑图片,成人笑话,不得姐分享社区,…
无论做什么没有客源是不行的,人脉就是钱脉,就算你产品再好没有人还是不行,许多朋友问我如何才能快速有效的…
百思不得姐引流脚本下载地址:(内部会员免费下载)
您暂时无权访问此隐藏内容!
【免责声音】
本站软件是为减少繁琐的手工操作开发的辅助工具,纯粹的代替手工完成繁杂的鼠标和键盘点击,严格遵守计算机相关法律法规,一切由用户使用产生的后果及责任由使用者自行承担,我站及软件开发人员不承担任何相关及其连带责任,特此申明!如果我们无意中侵犯了您的知识产权,敬请告之,我们核实后,将在第一时间删除,谢谢! 请勿使用软件发送违规内容!禁止使用脚本发送非法内容和引流后变相欺骗等黑操作 !

